ÚVOD | Novinky | 8 Bitů | Příslušenství | Drobnosti | TTL | Kontakt


SAPI-1 | ONDRA | PMI-80 | PMD-85 | klony PMD-85 | klony SM50/40 | PETR | PLAN-80A | IQ151 | TNS | FK-1 | HVĚZDA | SP 830 | PCS 1-QR6000 | TEMS


ZPS | Technické prostředky | Programové vybavení | Dokumentace


8 bity / SAPI-1 / Technické prostředky / Z-139




Z-139 částečně kanibalizovaná



OCR návodu Z-139

TESLA
ELTOS
STÁTNÍ
PODNIK
DIZ

SAPI-1


APLIKAČNÍ PŘÍRUČKA











Z-139







Obsah:

  1. Úvod
  2. Technické parametry
  3. Instalace
  4. Popis funkce
  5. Programování
  6. Testování
  7. Údržba
  8. Všeobecné údaje
  9. Bezpečnostní požadavek
  10. Z-139 zapojení X1
  11. Z-139 zapojení X2
  12. Adresní pole Z-139
  13. Adresní propojky jednotky Z-139
  14. Rozpiska součástí Z-139
  15. Rozložení součástek Z-139

Přílohy:

  1. Schéma Z-139


  1. Úvod
  2. Jednotka Z-139 "Analogovo-frekvenční převodník" je v systému CHP 3000 využívána jako zdroj přesného kmitočtu 200Hz pro časovač a galvanicky oddělený A/F převodník se strmostí 0 - 200 kHz/V.

    Mikropočítačový systém CHP 3000 byl vyvinut v Chemoprojektu, odštěpném závodě Praha 9 - Satalice.

    Účelem aplikační příručky je poskytnout uživateli základní informace pro instalaci a použití jednotky Z-139.



  3. Technické parametry
  4. Napájení jednotky:+5V +-0,25V
    +5V +-0,25Vgalvanicky odděleno
    +15V +-0,50Vgalvanicky odděleno
    -15V +-0,50Vgalvanicky odděleno
    Odběr proudu:+5V 100 mA
    +5V 250 mAgalvanicky odděleno
    +15V 50 mAgalvanicky odděleno
    -15V 80 mAgalvanicky odděleno
    Rozměr desky:140 x 150 x 15 mm
    Hmotnost:150 g
    Počet modulů:1
    Počet integrovaných obvodů:20
    Počet vstupů:1
    Vstupní napětí:0 - 10V



  5. Instilace
  6. Před instalací jednotku Z-139 zkontrolujeme, zda nedošlo během přepravy nebo skladování k mechanickému poškození desky nebo konektorů.

    Jednotku Z-139 “Analogovo-frekvenční převodník" je možno připojit na sběrnici typu ARB-1 nebo IOB-1.

    Po zasunutí jednotky Z-139 do vany a připojení na sběrnici kontrolujeme, zda nedošlo k nedovolenému, zatížení sběrnice.



  7. Popis funkce
  8. Jednotka Z-139 "Analogovo-frekvenční převodník" je interface jednotkou systému CHP 3000. Je adresovatelná v celém I/O adresním prostoru. Lze připojit na sběrnici typu ARB-1 nebo IOB-1. Adresa z adresní části sběrnice je dekódována obvody IO15 a IO16 (MH 3205). Vývody 0 - 7 obvodů IO15 a IO16 jsou vyvedeny na přepojovací pole, na kterém lze propojkami I, IIa, IIb zvolit adresu jednotky podle tabulky "Adresní propojky". Propojka IIa určuje čtveřici adres pro časovač integrovaného obvodu IO1 (8253), propojka IIa určuje čtveřici adres pro klopný obvod IO8 (MH 7474). Obvodem IO8 lze volit plnící frekvenci časovače IO1 (8253) buď 200Hz nebo výstupní frekvenci A/F převodníku 0 - 1MHz. "Propojkové pole" znázorňuje běžné zapojení jednotky Z-139 nastavené při samostatných dodávkách z výrobního závodu. Propojkami I, Ila, IIb jsou vymezeny čtveřice adres 0E8H -0EBH a 0ECH - 0EFH.

    Datová část sběrnice je impedančně oddělena budiči obousměrné sběrnice IO3, IO4 (MH 3216) od vnitřní datové sběrnice jednotky.

    Jednotka Z-139 je obvodově rozdělena na dvě části. První část tvoří obvody galvanicky spojené s napájecím napětím systému CHP 3000. Jsou to obvody dekodérů adresy, budičů sběrnice a časovače.

    Druhou část jednotky tvoří galvanicky oddělený A/F převodník se strmostí 0 - 100 kHz/V respektive 0 - 200 kHz/V a zdroj přesného kmitočtu 200 Hz pro časovač. Jako zdroj přesné frekvence je užit krystalem řízený oscilátor 10 MHz tvořený obvodem IO13 (MH 74S00) - C1 - R9 a krystalem K. Pro potřeby A/F převodníku je tato frekvence dělena obvodem IO12 (MH 7493) na 5 MHz a 2,5 MHz a obvodem IO11 (MH 74S74) dále pak na 2,5 MHz a 1,25 MHz.

    Druhá část děličky frekvence složená z obvodů IO14 (MH 7490), IO10 (MHB 4513), IO9 (MHB 4518) dělí kmitočet oscilátoru až na frekvenci 200 Hz, která je převáděna optoelektronickým oddělovačem OP1 (WK 16412/4) do galvanicky neoddělené části jednotky jako hodinový kmitočet pro potřeby časovače IO1 (8253).

    Vlastní A/F převodník je složen z:

    - integrátoru IO18 (MAC 156)- R13 - R14 - R15 - R19 - R20
    - R21 - C3 - C6
    - komparátoru IO17 (MAC 160)- D3 - D4 - D9
    - R12 - R18 - C4 - C5
    - klopného obvodu D- IO11 (MH 7474)
    - zdroje proudu IO19 (MAC 01)- IO20 (MAA 741)
    - T4 (KC 811)- T5 (KFY 18)
    - D5 až D8 - C7 až C9 - C18
    - R16 - R22 až R32

    Vstupní měřený signál je přiveden na vstup integrátoru, jehož výstup je vyhodnocován komparátorem. Vstupní napětí vyvolá odezvu , jejíž rychlost je přímo úměrná velikosti vstupního napětí. Odezva integrátoru je vyhodnocována rychlým komparátorem na jehož výstupu se po průchodu nulou objeví napětí log. úrovně H TTL. Tato úroveň je přivedena na vstup D obvodu IO11, který jí s nejbližší čelní hranou hodinového kmitočtu převede na výstupy /Q, Q.

    Výstup /Q otevře hradlo IO13 (MH 74S00), které počne propouštět hodinový kmitočet 1,25 resp. 2,5 MHz. Kmitočet na výstupu IO13 je zároveň výstupním kmitočtem převodníku.

    Výstup Q obvodu IO11 připojí prostřednictvím spínače T4 (KC 811) zdroj proudu na výstup integrátoru a odvede tím vstupní proud. Integrátor a komparátor se vrátí zpět do základní polohy.

    Obvod D IO11 se s nejbližší čelní hranou hodinového kmitočtu překlopí zpět, odepne zdroj proudu od vstupu integrátoru a přeruší průchod výstupní frekvence hradlem IO13. Vstupní napětí na vstupu integrátoru způsobí opět odezvu integrátoru a celý cyklus se opakuje.

    Výstupní frekvence A/F převodníku je převáděna do galvanicky neoddělené části jednotky Z-139 obvodem T2 - T3 - D1 - D2 - TR1 - R5 - R10 - R11, Tato frekvence je čítána dvěma v sérii spojenými čítači obvodu IO1 (8253). Stav těchto čítačů je čten procesorem. Třetí čítač časovače 8253 je užit jako časovač s přerušením na konci čítání. Pracuje s hodinovou frekvencí 200 Hz. Přerušovací úroveň je vyvedena na konektor X2.



  9. Programování
  10. Programová obsluha jednotky Z-139 "Analogovo-frekvenční převodník“ se týká integrovaného obvodu IO1 (časovač 8253) a klopného obvodu IO8 (MH 7474). Pro tento účel jsou z celého I/O adresního prostoru propojkami I, IIa, IIb vybrány dvě čtveřice adres.

    Poznámka: U jednotek Z-139 samostatně dodávaných jsou z výroby nastaveny čtveřice 0E8H - 0EBH, 0ECH -0EFH.

    1. Programování obvodu IO1 8253
    2. Obvod IO1 se programuje vysláním řídicího slova na první adresu ze čtveřice vymezené propojkami I, IIa (běžně 0E8H). Pomoci obousměrné datové sběrnice lze obvodu 8253 naprogramovat režim práce, naplnit registry čítačů číselnou hodnotou a číst okamžitý stav čítačů.


      Tabulka řídících signálů operacích čtení a zápisu

      Řídící signály
      /CB   /RD   /WR   A1   A0      Jimi určená činnost
      01000Zápis do registru č. 0
      01001Zápis do registru č. 1
      01010Zápis do registru č. 2
      01011Zápis řídícího slova
      00100Čtení z registru č. 0
      00101Čteni z registru č. 1
      00110Čtení z registru č. 2
      00111žádná činnost


      Tvar řídícího slova

      D7D6D5D4D3D2   D1D0
      SC1   SC0   RL1   RL0   M2   M1M0   BCD


      Tabulky významů signálů ve tvaru řídícího slova

      RL1   RL0   Význam
      00Zkopírování obsahu čítače do paměti registru
      01Čtení/zápis pouze vyšší slabiky
      10čteni/zápis pouze nižší slabiky
      11čtení/zápis nejdříve nižší potom vyšší slab.


      M2   M1   M0   Režim   Významčítač
      0000Přerušení na konci čítání2
      0113Generátor kmitočtu se střídou 1:1   0 a 1

      Poznámka: S ostatními řeži my, které časovač 8253 připouští, jednotka Z-139 nepočítá.


      BCD   Význam
      1Určuje čítání v kódu BCD
      0Určuje čítáni v binárním kódu


    3. Programování klopného obvodu IO8 MH 7474
    4. Volba plnící frekvence časovače se programuje vysláním řídicího slova na libovolnou adresu z druhé čtveřice adres vymezené propojkami I, IIb (z výroby nastavena 0ECH-0EFH).


      Tvar řídícího slova

      D7  D6  D5  D4  D3  D2  D1  D0
      |   +---+---+---+---+---+---+---bez významů
      +-------------------------------H ... 200Hz pro čítač
      +-------------------------------L ... výstup A/F převodníku
      


  11. Testování
  12. Jednotka Z-139 je ve výrobním závodě testována pomocí testovacího programu TES139.



  13. Údržba
  14. Údržba desky spočívá v udržováni kontaktů FRB konektoru. Tyto kontakty je nutno chránit před znečištěním a mechanickým poškozením, aby byla zajištěna spolehlivá funkce systému. Před každým zasunutím desky do sběrnice je nutno zkontrolovat, zda nejsou špičky konektoru ohnuty, aby nedošlo k jejich ulomení. Servis desky zajišťuje dodavatel systému TESLA DIZ prostřednictvím servisních středisek. V Případe odeslání desky do opravy je nutno ji zabalit do původního přepravního obalu.



  15. Všeobecné údaje
  16. Pracovní podmínky:teplota okolí...+5°C až +40°C
    relat. vlhkost...40 – 80%. při 30°C
    prostředí...neklimatizované,
    bez agresivních plynů a par
    atmosfér.tlak...84 - 107 kPa
    prašnost...max. 1mg/m3
    částice max. 10 µm
    vibrace-odolnost..0.1 mm při 25 Hz

    Krytí dle ČSN 33 0330 je IP 00.

    Deska je napájena ze zdroje, který odpovídá ČSN 36 9060.

    Kvalifikace obsluhy a údržby - pracovník poučený dle § 4 vyhlášky 50/78Sb.

    Skladování:

    skladovací prostor musí být suchý, dobře větraný bez mechanických otřesů a chemických vlivů, skladovací teplota musí být v rozmezí -5 až +35°C a relativní vlhkost max. 75%, výrobky musí být skladovány v neporušeném obalu, při vybalování systému (zvláště v zimním období) je nutné ponechat výrobek v přepravním obalu 4-5 hodin v pracovních podmínkách, aby nedošlo k orosení desek.

    Záruka:

    dodavatel ručí za jakost výrobku po dobu 6 měsíců ode dne splnění dodávky za předpokladu, že deska nebyla mechanicky poškozena hrubým, nebo neodborným zásahem.



  17. Bezpečnostní požadavek
  18. Všechna zařízení a přístroje připojené na vstupy a výstupy jednotky Z-139 musí splňovat požadavek ochrany zvýšenou isolaci podle normy ČSN 36 9060 na min. 2,5 kV.



  19. Z-139 zapojení X1
  20. číslo konektoru:X1konektor:TY 517 6211
    deska:Z-139   klíčování:C6
    číslosignál   názevtyp
    (PIN)   
    1
    2
    3
    4
    5
    6
    7
    8
    9
    10/IORčtení z portuINP
    11
    12/IOWzápis do portu   INP
    13
    14
    15+5VnapájeníNAP
    16+5VnapájeníNAP
    17+5VnapájeníNAP
    18+5VnapájeníNAP
    190VzemNAP
    200VzemNAP
    21
    22
    23
    24
    25
    26
    27
    28
    29
    30
    31D4dataBD
    32D3dataBD
    33D6dataBD
    34D5dataBD
    35D2dataBD
    36D7dataBD
    37D0dataBD
    38D1dataBD
    39A1adresaINP
    40A0adresaINP
    41A3adresaINP
    42A2adresaINP
    43A5adresaINP
    44A4adresaINP
    45A7adresaINP
    46A6adresaINP
    47
    48
    49
    50
    51
    52
    530VzemNAP
    540VzemNAP
    55
    56
    57
    58
    59
    60
    61
    62

    INPvstupní
    BDobousměrný
    OUT   výstupní
    NAPnapájení



  21. Z-139 zapojení X2
  22. číslo konektoru:X2konektor:TY 513 3011
    deska:Z-139   klíčování:D1
    číslosignál   názevtyp
    (PIN)   
    1
    20Vsignálová zemNAP
    3
    4U vstvstupní napětí A/FINP
    5
    6
    7
    8+15Vnapájení galvanicky oddělené   NAP
    9
    10-15Vnapájení galvanicky oddělenéNAP
    11
    12
    13
    14
    15
    16
    170Vnapájeni galvanicky oddělenéNAP
    180Vnapájeni galvanicky oddělenéNAP
    190Vnapájeni galvanicky oddělenéNAP
    200Vnapájeni galvanicky oddělenéNAP
    21
    22
    23+5Vnapájeni galvanicky oddělenéNAP
    24
    25
    26F výstvýstupní frekvence A/FOUT
    27
    28+5Vnapájeni galvanicky oddělenéNAP
    29/INTžádost o přerušeníOUT
    30200Hz   frekvenceOUT

    INPvstupní
    BDobousměrný
    OUT   výstupní
    NAPnapájení



  23. Adresní Pole Z-139
  24. Deska PS Z-139, pohled se strany součástek

    Poznámka: Znázorněno je standardní zapojení propojek I a II dodávané výrobním závodem. Propojky vymezují čtveřice adres 0E8H - 0EBH a 0ECH - 0EFH.



  25. Adresní propojky jednotky Z-139
  26. I.II.
    01234567
    000-0304-0708-0B0C-0F10-1314-1718-1B1C-1F
    120-2324-2728-2B20-2F30-3334-3738-3B3C-3F
    240-4344-4748-4B4C-4F50-5354-5758-5B5C-5F
    360-6364-6768-6B6C-6F70-7374-7778-7B7C-7F
    480-8384-8788-8B8C-8F90-9394-9798-9B9C-9F
    5   A0-A3A4-A7A8-ABAC-AFB0-B3B4-B7B8-BBBC-BF
    6C0-C3   C4-C7   C8-CB   CC-CF   D0-D3   D4-D7   D8-DB   DC-DF
    7E0-E3E4-E7E8-EBEC-EFF0-F3F4-F7F8-FBFC-FF



  27. Rozpiska součástí Z-139
  28. SoučástkaPozice
    OdporTR 1914K7R1
    1K0R2, R5
    15K0R3
    220RR4, R6
    2K2R7
    470RRS
    100RR9-R11, R29
    10K0R15, R21, R25
    120RR17
    330RR18, R19
    270R   R26
    220RR30
    390RR31
    TR 16110K0R13, R14
    5K6R16, R23, R24, R28
    1K5R22, R27
    TR 636220RR12
    Qdp.trimrTP 0952K2R20
    150RR32
    KondenzátorTC 210330pC1
    TC 210Cx dolaďovací
    TK 73310nC3
    100nC2, C4, C5, C7-C11, C13, C15, C19
    TGL 2155330pC6
    TE 13147µC12, C14
    TE 98610µC16-C18
    I.O.KR 580 VI 53   IO1
    MH 3216IO2-IO4
    MH 7403IO5
    MH 7404IO6
    MH 7408IO7
    MH 7474IO8
    MHB 4518IO9, IO10
    MH 74S74IO11
    MH 7493IO12
    MH 74S00IO13
    MH 7490IO14
    MH 3205IO15, IO16
    MAC 160IO17
    MAC 156IO18
    MAC 01IO19
    MAA 741IO20
    TranzistorKC 508T1
    KSY 71T2, T3
    KC 811T4
    KFY 18T5
    DiodaKA 206D1-D5
    KZ 260 5V6D9
    KrystalTHK 10,0MHzK
    Konektor FRB   TY 517 62 11X1
    TY 513 3041X2
    Tor.trafomat. N1 Φ 6,3P=S=12z Φ 0,25 CuT
    OptronWK 164 12-4OP



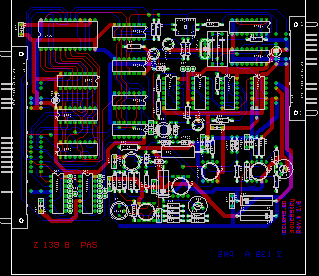
  29. Rozložení součástek Z-139



  30. DPS Z-139



Popis a vyobrazení v této příručce jsou nezávazné a výrobní závod si vyhrazuje právo v duchu technického rozvoje a v zájmu uživatelů přístrojů provádět změny sloužící zlepšení funkce a spolehlivosti přístrojů, Z toho důvodu se nemusí všechny údaje v textu a všechna vyobrazení shodovat s dodaným přístrojem.



Vývoj:

CHEMOPROJEKT O.Z. PRAHA 9 - SATALICE


Výroba:

JZD BUDOUCNOST Blatnice


Dodavatel:

TESLA-ELTOS-DIZ

poštovní schránka 27

pošta 45

145 00 Praha 4



Přílohy:



  1. Schéma Z-139

  2. Schéma Z-139 a černobílá verze ZDE.





Obsah:

  1. Úvod
  2. Technické parametry
  3. Instalace
  4. Popis funkce
  5. Programování
  6. Testování
  7. Údržba
  8. Všeobecné údaje
  9. Bezpečnostní požadavek
  10. Z-139 zapojení X1
  11. Z-139 zapojení X2
  12. Adresní pole Z-139
  13. Adresní propojky jednotky Z-139
  14. Rozpiska součástí Z-139
  15. Rozložení součástek Z-139

Přílohy:

  1. Schéma Z-139




ÚVOD | Novinky | 8 Bitů | Příslušenství | Drobnosti | TTL | Kontakt


SAPI-1 | ONDRA | PMI-80 | PMD-85 | klony PMD-85 | klony SM50/40 | PETR | PLAN-80A | IQ151 | TNS | FK-1 | HVĚZDA | SP 830 | PCS 1-QR6000 | TEMS


ZPS | Technické prostředky | Programové vybavení | Dokumentace


8 bity / SAPI-1 / Technické prostředky / Z-139



SAPI.cz - web o československých osmibitech, zejména SAPI-1. Provozuje EC1045 od roku 2011
Za korekce češtiny dekuji: MELSOFTovi, Silliconovi, Martinu Lukáškovi a NOSTALCOMPovi

Když začínám blbnout z 8bitů tak se chodím léčit mezi otaku.
Animefest.cz