ÚVOD | Novinky | 8 Bitů | Příslušenství | Drobnosti | TTL | Kontakt


SAPI-1 | ONDRA | PMI-80 | PMD-85 | klony PMD-85 | klony SM50/40 | PETR | PLAN-80A | IQ151 | TNS | FK-1 | HVĚZDA | SP 830 | PCS 1-QR6000 | TEMS


Mikropočítač IQ151 | Moduly k IQ151 | Dokumentace


8 bity / IQ151 / Moduly k IQ151 / DISC-2M

??? DISC-2M ???







DISC-2M



Budu se zde výhradně věnovat technickým prostředkům a to proto, že již existují stránky které se věnují tomuto počítači např. ZDE (jejich zrcadlo) a nebo ZDE.

Originální a další dokumentace je k dispozici například ZDE a zrcadlo, technický popis nemusí vždy odpovídat schématům, co jsem spáchal, protože až na vzácné výjimky šlo o získaní schémat metodou zpětného inženýrství.

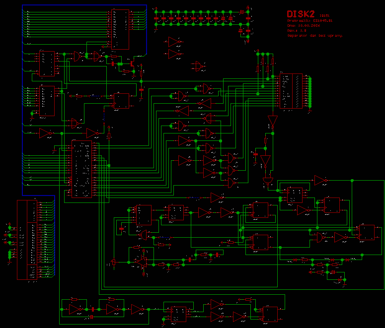
Schéma kompletně získáno metodou zpětného inženýrství.



Modul obsahuje EPROM 2716 s ovladačem a řadič FDD.


Popis modulu byl převzat se souhlasem autora z webu www.iq151.net



Obsah PROM dekodéru adres ve formátu INTELHEX.

:20000000F6F6F6F6F6F6F6F6F6F6F6F6F6F6F6F6F6F6F6F6F6F6F6F6F6F6F6F6F6F6F6F620
:20002000F6F6F6F6F6F6F6F6F6F6F6F6F6F6F6F6F6F6F6F6F6F6F6F6F6F6F6F6F6F6F6F600
:20004000F6F6F6F6F6F6F6F6F6F6F6F6F6F6F6F6F6F6F6F6F6F6F6F6F6F6F6F6F6F6F6F6E0
:20006000F6F6F6F6F6F6F6F6F6F6F6F6F6F6F6F6F6F6F6F6F6F6F6F6F6F6F6F6F6F6F6F6C0
:20008000F6F6F6F6F6F6F6F6F6F6F6F6F6F6F6F6F6F6F6F6F6F6F6F6F6F6F6F6F6F6F6F6A0
:2000A000F6F6F6F6F6F6F6F6F6F6F2F2F4F6F6F6F6F6F6F6F6F6F6F6F6F6F6F6F6F6F6F68A
:2000C000F6F6F6F6F6F6F6F6F6F6F6F6F6F6F6F6F6F6F6F6F6F6F6F6F6F6F6F6F6F6F6F660
:2000E000F7F7F7F7F7F7F7F7F6F6F6F6F6F6F6F6F6F6F6F6F6F6F6F6F6F6F6F6F6F6F6F638
:00000001FF


Obsah EPROM ovladače ve formátu INTELHEX.

:20E00000C359E2C33FE2C332E4C353E7C3FCE4C322E6C3A1E6C3B0E6C32BE7C316E7C3954A
:20E02000E7C311E5C316E6C36AE5C35FE7C362E7C343E2C300E3C37CE1C312E2C32BE3C361
:20E04000A6E0C3CAE0C39DE1C3BFE42A46015D6C260054292929193A3501BCDCC401470EBC
:20E0600000160859781F47791F4F7D916F7C9867D275E009373F7B175F15C264E02C557BBE
:20E08000213A018623463D3C23BED287E0B8D4C401322F012A38017CB57ACAA3E006004A44
:20E0A0000D097E323001060FCD5BE1212E01CD5AE123CD5AE10608CD5BE1CD66E187DAB587
:20E0C000E0F5CD66E1F137F83FC9010A06C5AF1680D51607D52A2F01E5F5E5F565E53A2E8D
:20E0E00001F5C51609C1CD5BE115C2E5E02A2A01EB2110E1F3CD10E1CD66E147CD66E14F1F
:20E10000CD66E16F2604CD66E125C206E1C334E1DBAA6FE9C5CDE8E1C17223732377C92113
:20E1200025E1C388F420202020A0CD00E42323C9DBAA6FE97887DA3EE179B5E677FBC1C8D6
:20E140000DC2CDE037C93E07342334BED03600C9DBAA6FE9522FD7522FCF46DBAA87D25BE2
:20E16000E1F878D3ABC9DBAA87D266E1F0DBABC9DBAA6FE91AF202F8E1024DFFAF3251015E
:20E180000605C5CD93E1C1D005CCC201C5CD2BE3C383E1CD4BE03A5101A7CACAE0010A05D3
:20E1A000C3CDE0804020100804020146524545BA1AD3AB13DBAA6FE921FEFF2246013E04C3
:20E1C000324801AF325001CDFBE22A2801222A01C9224901CDB8E1CDB7E337C8CDC2E3C213
:20E1E000D7E13E01325001C92A490101200009C9DBAB1213DBAA6FE901070D1319050B118B
:20E200001703090F1502080E141A060C1218040A10163E01CD7DE13A5201A7C82A2A01E561
:20E220002A280124222A01E5CD7CE1D1E1222A0106801ABEC212E2231305C232E2AFC9CDA2
:20E2400059E2AF21007E222A01E5210001222F01CD00E3CDCAE0E1D8E90603CD5BE1068F1F
:20E26000CD5BE10633CD5BE1212C01CD10E42174E12231012233010608CD5BE1CD66E1DB1E
:20E28000AA87D27FE2F0DBABC377E22A280101800009473A2E013D78C811200019C9CD8B13
:20E2A000E24FE6F80F0F0F5F160019EB79E6074F060021A3E1097EEBB677214F0134C9211B
:20E2C0002E01462B2B78A6CC42E3CD8BE211FF00423A36014F7EBBC2E6E22378C60847B9EC
:20E2E000DAD5E2CDC501E51C17DAE7E221A3E1197EE1B6777883B9D4C501C9CD08E42B7E7C
:20E30000E6013C212E01BEC8F577E52A31013DCA1BE3DBAC070000002A3301113501EBCD67
:20E32000E6E4E12BF14FA6C079B6770607CD5BE1212E01CD5AE1C3B5E0CDFBE2212E0146B5
:20E340002B2B78B677CD8BE20620CD10E4324F013A37013DF5CD9EE2F1A7C253E3CDB8E138
:20E36000CDB7E3C8110F00194E0608AFB9D260E323F5C5E57ECD9EE2E1C1F180C36CE32189
:20E380004801347EFE04D299E32A2801112000193DC28FE3224B013CC93600214501CD4601
:20E3A000E1D2AEE323343A3701BEC8DCC701CD7CE12A2801C394E3CD7FE3C8AFBEC2B7E3AF
:20E3C0003CC923EBCD08E4EB06060E3F1AB9CAD3E3BEC0132305C2CCE33E20BEC023BEC033
:20E3E00023EBCDEEE3C0A007CDEEE3C0A0B14F1A473E3FBECAFBE378E67FBE23133E80C970
:20E400002A490101060009C92A490101F7FF09C9AF772305C211E4C9224901AFCD2AE1773A
:20E42000CDB8E1CDD7E1D879CD2AE14F1ABEC223E4C9CD18E4DCCB01CD14E1CDBFE42A49F9
:20E44000012356232323AF77237223772372151E80EB222A01C9CD2AE134CD20E4D8CDBFFA
:20E46000E4CD3EE42A4901010C0009CD46E1545DD280E42323347EFE11D256E4CD04E62B6F
:20E480002B7E2BBED2A7E4CD00E4CD9BE4CD98E42146010602C3E8E4212A017EC68077D2EF
:20E4A000A5E423342BAFC937C02B2B7EA7CA87E4CD00E477C38DE42A4B0136E5CD12E22A5A
:20E4C0004B0123EBCD08E40606CDF1E413130603CDF1E4CD2AE10604CDE8E4AF772336FEB2
:20E4E0002336FF23772306101A77231305C2E8E4C91AE67F77231305C2F1E4C9224901CD04
:20E50000B2E5D8CD25E6CDC6E5CD00E47E2B2B77C9224901CD5FE7D238E4CD3AE6CDE8E187
:20E5200036FF2336FF233600CDE8E12323CD39E5CDC8E6CD2AE135AFC97EA7C02A490101D4
:20E540000C0009863E00F0CDC8E6C33AE6EBCD00E47ECDE8E14F7EFEFFC87ABEC0237BBEFE
:20E56000C023AFBE37C8B1C8BEC92249012A9600CD4DE579D414E1EBCDCFE5D2A3E5CDB597
:20E58000E5D464E4D464E42A4D01EB2A9600237D936F7C9A677CB5CA28E5E5CDA4E6E12BCC
:20E5A000C395E5CD3EE4CDFBE2CDACE5CD64E4C312E2CD39E3CD5FE7DCC901AFB9C4C801C4
:20E5C000CDB7E4CD3EE42A4D017DE63F37C82B297DE67F5F2954CD2AE17ABED5C40FE6D14A
:20E5E000D87B232323BE3FD82377E607F5C2F2E53EFF3D237723237BE6780F0F0F3C77F171
:20E60000C204E635E54E0600097EE12B77AFC9CD1CE4D8C3BFE4224901E52A9600CDCFE5C1
:20E62000E1D8224901CD3EE4CD64E4D8CDFBE2CD7CE1CD64E4D47CE1AFC9CD3EE4EB23E565
:20E64000230617CD10E401EDFF0936FE2336FFE1C9230606CDE8E43E20772377230603C367
:20E66000E8E4E12B2B35AFCD47E5CD98E4CD2AE12323233423CD46E1D29AE623E523347EB6
:20E68000FE11D262E64F060009E52A2A01E5CDBFE2E1222A01E177E1772BEBCD90E4C3125C
:20E6A000E2224901CD3EE4CDFBE2CD6AE6C36AE622490147E602C83DA0C200E7CD00E4CDDC
:20E6C00039E5F5A7C4A4E6F1F5CDB8E1CD7FE3CCCC01AFBECACCE63600EBCD08E4EBCD5152
:20E6E000E6EBCD2AE17E34EB7723F177233600EB010400097E13120913EBCDE6E4C312E288
:20E70000CDE8E123237EF5CD5FE72A4B01010D0009F177C312E2CDD1E1DCCD0179B1C4CE06
:20E7200001CDB7E4CDD7E1D221E7C9E5217300CDD1E1D4CF01E1CDD1E1DCD001CDBFE4210E
:20E740006A00EB2A4B01CD51E6CD12E2CDD7E1D8C33CE7CD18E4D4D101CD3AE63600C9CDBE
:20E76000B8E1CDD7E1D8EB46235E23237E5787D277E7AFBBCA62E7D57A3CE6FE0F6F26008F
:20E78000541E4078A7224D01CA90E7193DC384E7D17B2BEBC9217300224901CDB8E1CDB065
:20E7A000F5216A003E3F0609CD11E4CD62E7DADFE779A7FAA1E72154E1CABFE7232323E51F
:20E7C000CDBFE4116800210000CD3380CD1FE1E1CD88F4CD1FE12A4D01CDD0F5C39EE72178
:20E7E000ABE1CD88F4CD45E3CD1FE13A3601214F01966F26002929C3D0F54552524F5245CC
:00000001FF



Schéma DISC-2 bez úpravny a černobílá verze ZDE.






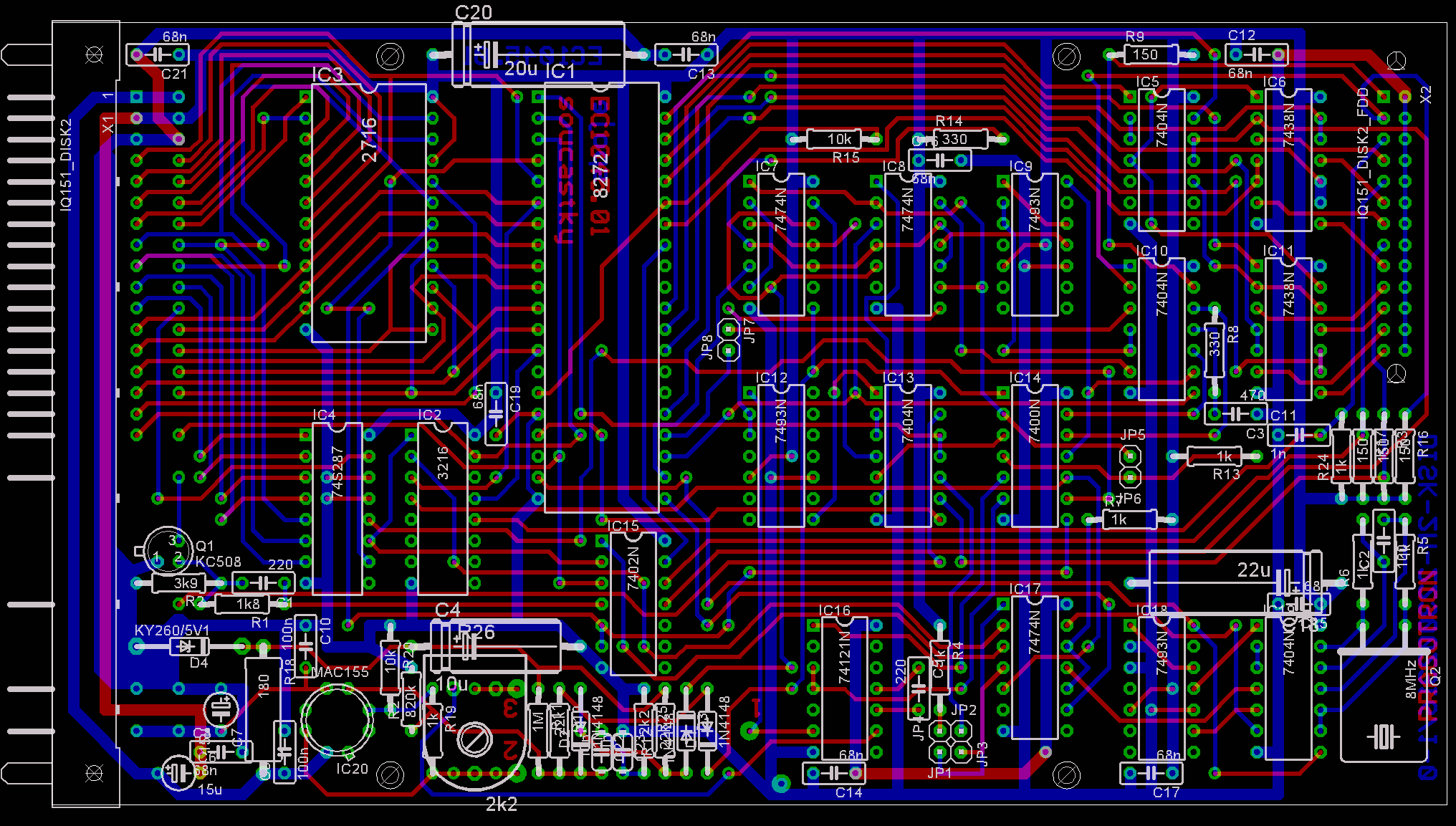
DPS DISC-2 bez úpravny



Schéma DISC-2M a černobílá verze ZDE.






DPS DISC-2M




DPS DISC-2M soucastky




DPS DISC-2M spoje




ÚVOD | Novinky | 8 Bitů | Příslušenství | Drobnosti | TTL | Kontakt


SAPI-1 | ONDRA | PMI-80 | PMD-85 | klony PMD-85 | klony SM50/40 | PETR | PLAN-80A | IQ151 | TNS | FK-1 | HVĚZDA | SP 830 | PCS 1-QR6000 | TEMS


Mikropočítač IQ151 | Moduly k IQ151 | Dokumentace


8 bity / IQ151 / Moduly k IQ151 / DISK-2M

??? DISC-2M ???



SAPI.cz - web o československých osmibitech, zejména SAPI-1. Provozuje EC1045 od roku 2011
Za korekce češtiny dekuji: MELSOFTovi, Silliconovi, Martinu Lukáškovi a NOSTALCOMPovi

Když začínám blbnout z 8bitů tak se chodím léčit mezi otaku.
Animefest.cz