ÚVOD | Novinky | 8 Bitů | Příslušenství | Drobnosti | TTL | Kontakt


SAPI-1 | ONDRA | PMI-80 | PMD-85 | klony PMD-85 | klony SM50/40 | PETR | PLAN-80A | IQ151 | TNS | FK-1 | HVĚZDA | SP 830 | PCS 1-QR6000 | TEMS


ZPS | Technické prostředky | Programové vybavení | Dokumentace


8 bity / SAPI-1 / Technické prostředky / JPR-64




JPR-64



JPR-64 je variací na JPR-1. V příloze AR MIKROELEKTRONIKA / 90 vyšel článek „SOUŘADNICONÝ ZAPISOVAČ ŘÍZENÝ MIKROPROCESOREM“ který byl napsán právě pro JPR-1. Tu chytristiku jsem si postavil a po čase jsem se v tom začal vrtat a rozšiřovat možnosti původního programu. Jenže postupem času přestalo stačit 8KB ROM, co jde osadit na JPR-1. Bylo potřeba přidat ROM, vzhledem k tomu že jsem používal EEPROM 2816 a nejbližší další EEPROM je 2864 padlo rozhodnutí použít právě 8KB ROM místo původních 2KB ROM. Na JPR-1 jsou porty adresované v paměti hned za 8KB ROM … nechtěl jsem mít rozdělenou ROM a taky jsem počítal s osazením čtyř kusů ROM, takže adresace portů je po vzoru JPR-1A/JPR-1Z převedena z paměti na porty. Když už 8KB ROM tak i RAM dostála změn a byla taktéž osazena 8KB RAM 6264 místo 1KB ala 2x 2114 (bylo jednodušší upravit JPR-1 než páchat novou desku …). Řadič přerušení je z důvodu nedostatku místa zrušen. Takže prvních 32KB (0000H – 7FFH) je ROM, následuje 8KB RAM (8000H – 9FFFH) a zbylých 24KB (A000H – FFFFH) je volných. JPR-64 je pořád jednodeskový mikropočítač s množností rozšíření jako JPR-1 jen s výrazně větší ROM a RAM, porty jako porty a bez řadiče přerušení.

64 v názvu JPR-64 odkazuje na použité paměťové obvody aneb xx64 (2764, 6264, 2864) tj. s kapacitou 8KB.




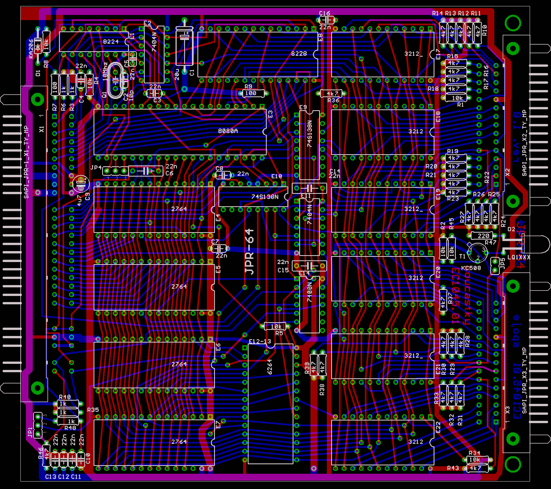
Výkres osazeni


Schéma JPR-64 a černobílá verze ZDE.





ÚVOD | Novinky | 8 Bitů | Příslušenství | Drobnosti | TTL | Kontakt


SAPI-1 | ONDRA | PMI-80 | PMD-85 | klony PMD-85 | klony SM50/40 | PETR | PLAN-80A | IQ151 | TNS | FK-1 | HVĚZDA | SP 830 | PCS 1-QR6000 | TEMS


ZPS | Technické prostředky | Programové vybavení | Dokumentace


8 bity / SAPI-1 / Technické prostředky / JPR-64



SAPI.cz - web o československých osmibitech, zejména SAPI-1. Provozuje EC1045 od roku 2011
Za korekce češtiny dekuji: MELSOFTovi, Silliconovi, Martinu Lukáškovi a NOSTALCOMPovi

Když začínám blbnout z 8bitů tak se chodím léčit mezi otaku.
Animefest.cz